Skip to content
Game Writing
Lore & Worldbuilding
Dramatic Samples
Additional Writing
Story Pitches
Testimonials
Contact Me
Alan Hayes – Game Writing & Narrative Design
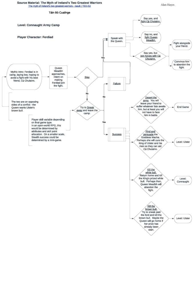
Ferdiad in Camp
Instagram
/
TikTok
/
X
Designed with
WordPress
Loading Comments...
Write a Comment...
Email (Required)
Name (Required)
Website
Alan Hayes - Game Writing & Narrative Design
Sign up
Log in
Copy shortlink
Report this content
Manage subscriptions